Фотореле фр 602 схема электрическая принципиальная

Фотореле фр 602 схема электрическая принципиальная Форум РадиоКот * Просмотр темы - Нужен датчик освещения, но наоборот, что бы вкл
Фотореле фр 602 схема электрическая принципиальная
Фотореле фр 602 схема электрическая принципиальная Фотореле типа: ФР-601, ФР-602
Форум РадиоКот * Просмотр темы - Нужен датчик освещения, но наоборот, что бы вкл
Фотореле фр 602 схема электрическая принципиальная Принципиальная электрическая схема реле - Схемы 3
Фотореле типа: ФР-601, ФР-602
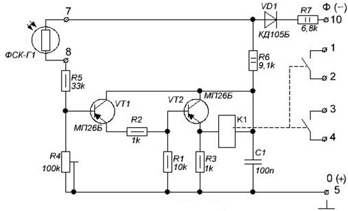
Фотореле фр 602 схема электрическая принципиальная Схема фотореле ФР-602
Принципиальная электрическая схема реле - Схемы 3
Фотореле фр 602 схема электрическая принципиальная Купить Фотореле фр-600 1300ва IP44 серый IEK от IEK, артикул LFR20-600-1300-003,
Схема фотореле ФР-602
Фотореле фр 602 схема электрическая принципиальная Фотореле ФР 601 максимальная нагрузка 2200 ВА IP44 серый ИЭК LFR20-601-2200-003
Купить Фотореле фр-600 1300ва IP44 серый IEK от IEK, артикул LFR20-600-1300-003,
Фотореле фр 602 схема электрическая принципиальная Фотореле ФР 600 серый, макс. нагрузка 1300 ВА IP44 IEK LFR20-600-1300-003 - купи
Фотореле ФР 601 максимальная нагрузка 2200 ВА IP44 серый ИЭК LFR20-601-2200-003
Фотореле фр 602 схема электрическая принципиальная Фотореле IEK ФР 602 с встроенным фотоэлементом серый, 5500ВА IP44 6.6W 25А 70x90
Фотореле ФР 600 серый, макс. нагрузка 1300 ВА IP44 IEK LFR20-600-1300-003 - купи
Фотореле фр 602 схема электрическая принципиальная Фотореле типа: ФР-601, ФР-602
Фотореле IEK ФР 602 с встроенным фотоэлементом серый, 5500ВА IP44 6.6W 25А 70x90
Фотореле фр 602 схема электрическая принципиальная Описание работы фотореле ФР - 2 - Студопедия
Фотореле типа: ФР-601, ФР-602
Фотореле фр 602 схема электрическая принципиальная Реле контроля освещения ФР-31 (фотореле), герметичный корпус, 30А, Россия Электр
Описание работы фотореле ФР - 2 - Студопедия
Фотореле фр 602 схема электрическая принципиальная Исследование измерительных преобразователей
Реле контроля освещения ФР-31 (фотореле), герметичный корпус, 30А, Россия Электр
Фотореле фр 602 схема электрическая принципиальная Фотореле для уличного освещения Заметки электрика
Исследование измерительных преобразователей
Фотореле фр 602 схема электрическая принципиальная Фотореле фр 2. Схема фотореле и правила подключения
Фотореле для уличного освещения Заметки электрика
Фотореле фр 602 схема электрическая принципиальная Фотореле со счетчиком дней недели * HamRadio
Фотореле фр 2. Схема фотореле и правила подключения
Фотореле фр 602 схема электрическая принципиальная Модернизация фотореле РФ8300 - Промышленность - Портал радиолюбителей
Фотореле со счетчиком дней недели * HamRadio
Фотореле фр 602 схема электрическая принципиальная ФОТОРЕЛЕ С ЗАЩИТОЙ МОДЕЛИСТ-КОНСТРУКТОР
Модернизация фотореле РФ8300 - Промышленность - Портал радиолюбителей
Фотореле фр 602 схема электрическая принципиальная Welcome to all. Here are two charts. One is a motion sensor, the other is a ligh
ФОТОРЕЛЕ С ЗАЩИТОЙ МОДЕЛИСТ-КОНСТРУКТОР
Фотореле фр 602 схема электрическая принципиальная Фотореле ФР 602 серый, макс. нагрузка 2500 Вт IP44 IEK Схема - Форум
Welcome to all. Here are two charts. One is a motion sensor, the other is a ligh
Фотореле фр 602 схема электрическая принципиальная РадиоКот Музыкальный синтезатор Секвенсор - Artofit
Фотореле ФР 602 серый, макс. нагрузка 2500 Вт IP44 IEK Схема - Форум
Фотореле фр 602 схема электрическая принципиальная Контент diman86 - Страница 14 - Форум по радиоэлектронике
РадиоКот Музыкальный синтезатор Секвенсор - Artofit
Фотореле фр 602 схема электрическая принципиальная Схема подключения фотореле ps2 - 95 фото
Контент diman86 - Страница 14 - Форум по радиоэлектронике
Фотореле фр 602 схема электрическая принципиальная Электрические схемы фотореле - фотоподборка
Схема подключения фотореле ps2 - 95 фото
Фотореле фр 602 схема электрическая принципиальная Фоторезистор своими руками: Как сделать фоторезистор своими руками - Производств
Электрические схемы фотореле - фотоподборка
Фотореле фр 602 схема электрическая принципиальная Схема фотореле для освещения своими руками: Фотореле для уличного освещения: выб
Фоторезистор своими руками: Как сделать фоторезистор своими руками - Производств
Фотореле фр 602 схема электрическая принципиальная детектор освещенности iek фр 602 отзывы" - Датчики света - отзывы покупателей на
Схема фотореле для освещения своими руками: Фотореле для уличного освещения: выб
Фотореле фр 602 схема электрическая принципиальная Низковольтное фотореле
детектор освещенности iek фр 602 отзывы" - Датчики света - отзывы покупателей на
Фотореле фр 602 схема электрическая принципиальная Схема автоматического выключателя освещения с фотодатчиком
Низковольтное фотореле
Фотореле фр 602 схема электрическая принципиальная Как подключить фотореле для уличного освещения к фонарю
Схема автоматического выключателя освещения с фотодатчиком
Фотореле фр 602 схема электрическая принципиальная Фотореле фр 601 инструкция: Подключение фотореле ФР-601 и ФР-602 к прожектору ил
Как подключить фотореле для уличного освещения к фонарю
Фотореле фр 602 схема электрическая принципиальная Фотореле фр 601 схема электрическая принципиальная - tokzamer.ru
Фотореле фр 601 инструкция: Подключение фотореле ФР-601 и ФР-602 к прожектору ил
Фотореле фр 602 схема электрическая принципиальная Мощное фотореле для коттеджа
Фотореле фр 601 схема электрическая принципиальная - tokzamer.ru
Фотореле фр 602 схема электрическая принципиальная Схема фотореле ФР-602
Мощное фотореле для коттеджа
Фотореле фр 602 схема электрическая принципиальная Контент VOIN - Форум по радиоэлектронике
Схема фотореле ФР-602
Фотореле фр 602 схема электрическая принципиальная Фотореле на парочке транзисторов HamRadio Дзен
Контент VOIN - Форум по радиоэлектронике
Фотореле фр 602 схема электрическая принципиальная Фотореле схема своими руками, подключение ФР-601, 602, ФР-75А
Фотореле на парочке транзисторов HamRadio Дзен
Фотореле фр 602 схема электрическая принципиальная Вопрос по фотореле. - Сообщество "Сделай Сам" на DRIVE2
Фотореле схема своими руками, подключение ФР-601, 602, ФР-75А
Фотореле фр 602 схема электрическая принципиальная Схема фотореле ФР-602
Вопрос по фотореле. - Сообщество "Сделай Сам" на DRIVE2
Фотореле фр 602 схема электрическая принципиальная Принципиальная схема реле времени на основе фотореле ФР -601 Crossword puzzle, G
Схема фотореле ФР-602
Фотореле фр 602 схема электрическая принципиальная ФОТОРЕЛЕ - Старые Удивительные Схемы Дмитрий Компанец Дзен
Принципиальная схема реле времени на основе фотореле ФР -601 Crossword puzzle, G