Формула пуассона примеры решения задач

Формула пуассона примеры решения задач Система уравнений в цилиндрической системе координат - Telegraph
Формула пуассона примеры решения задач
Формула пуассона примеры решения задач Приложения: таблицы функций Лапласа, вероятностей распределения Пуассона
Система уравнений в цилиндрической системе координат - Telegraph
Формула пуассона примеры решения задач Формула бернулли математика
Приложения: таблицы функций Лапласа, вероятностей распределения Пуассона
Формула пуассона примеры решения задач Решение - Студопедия
Формула бернулли математика
Формула пуассона примеры решения задач Распределение Пуассона - Справочник химика 21
Решение - Студопедия
Формула пуассона примеры решения задач Чудесенко решебник уравнения математической физики: https://docs.google.com/file
Распределение Пуассона - Справочник химика 21
Формула пуассона примеры решения задач Распределение Пуассона
Чудесенко решебник уравнения математической физики: https://docs.google.com/file
Формула пуассона примеры решения задач Завод отправил в магазин 500 изделий.Вероятность повреждения изделия в пути рана
Распределение Пуассона
Формула пуассона примеры решения задач Распределение Пуассона
Завод отправил в магазин 500 изделий.Вероятность повреждения изделия в пути рана
Формула пуассона примеры решения задач Уравнение пуассона задачи
Распределение Пуассона
Формула пуассона примеры решения задач Приближение пуассона для схемы бернулли
Уравнение пуассона задачи
Формула пуассона примеры решения задач Обычные, начальные и центральные эмпирические моменты
Приближение пуассона для схемы бернулли
Формула пуассона примеры решения задач Дискретные распределения в MS EXCEL. Распределение Пуассона
Обычные, начальные и центральные эмпирические моменты
Формула пуассона примеры решения задач Пуассона лапласа
Дискретные распределения в MS EXCEL. Распределение Пуассона
Формула пуассона примеры решения задач Презентация на тему: "Гергель В.П. Общий курс Теория и практика параллельных выч
Пуассона лапласа
Формула пуассона примеры решения задач Презентация на тему: "Точность результатов имитационной модели Распространенные
Презентация на тему: "Гергель В.П. Общий курс Теория и практика параллельных выч
Формула пуассона примеры решения задач Закон пуассона распределения дискретных случайных величин
Презентация на тему: "Точность результатов имитационной модели Распространенные
Формула пуассона примеры решения задач Условие, при котором f=C, есть первый интеграл; скобки Пуассона
Закон пуассона распределения дискретных случайных величин
Формула пуассона примеры решения задач Случайные величины
Условие, при котором f=C, есть первый интеграл; скобки Пуассона
Формула пуассона примеры решения задач Реферат: Интеграл Пуассона. Скачать бесплатно и без регистрации - Telegraph
Случайные величины
Формула пуассона примеры решения задач Распределение Пуассона
Реферат: Интеграл Пуассона. Скачать бесплатно и без регистрации - Telegraph
Формула пуассона примеры решения задач Теорема пуассона для схемы пуассона
Распределение Пуассона
Формула пуассона примеры решения задач Случайные величины, практика 6 - презентация онлайн
Теорема пуассона для схемы пуассона
Формула пуассона примеры решения задач Распределение Пуассона
Случайные величины, практика 6 - презентация онлайн
Формула пуассона примеры решения задач 20. Закон распределения Бернулли, его определение, свойства и примеры.
Распределение Пуассона
Формула пуассона примеры решения задач Теория вероятностей - презентация онлайн
20. Закон распределения Бернулли, его определение, свойства и примеры.
Формула пуассона примеры решения задач Теорема пуассона теория
Теория вероятностей - презентация онлайн
Формула пуассона примеры решения задач Распределение Пуассона
Теорема пуассона теория
Формула пуассона примеры решения задач Приложения: таблицы функций Лапласа, вероятностей распределения Пуассона
Распределение Пуассона
Формула пуассона примеры решения задач Расчет потенциалов простейших электростатических полей - презентация, доклад, пр
Приложения: таблицы функций Лапласа, вероятностей распределения Пуассона
Формула пуассона примеры решения задач Презентация " Задача Пуассона
Расчет потенциалов простейших электростатических полей - презентация, доклад, пр
Формула пуассона примеры решения задач Расчет потенциалов простейших электростатических полей - презентация, доклад, пр
Презентация " Задача Пуассона
Формула пуассона примеры решения задач Реферат: "Применение информационных технологий в численных методах для уравнения
Расчет потенциалов простейших электростатических полей - презентация, доклад, пр
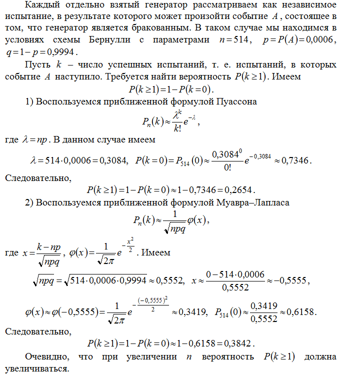
Формула пуассона примеры решения задач Ответы Mail.ru: задача по формуле Пуассона и локальной теореме Муавра-Лапласа
Реферат: "Применение информационных технологий в численных методах для уравнения
Формула пуассона примеры решения задач Теорема пуассона теория вероятности
Ответы Mail.ru: задача по формуле Пуассона и локальной теореме Муавра-Лапласа
Формула пуассона примеры решения задач Презентация на тему: "Гергель В.П. Общий курс Теория и практика параллельных выч
Теорема пуассона теория вероятности
Формула пуассона примеры решения задач Методы решения уравнения лапласа - Telegraph
Презентация на тему: "Гергель В.П. Общий курс Теория и практика параллельных выч
Формула пуассона примеры решения задач Нормальный закон распределения - презентация онлайн
Методы решения уравнения лапласа - Telegraph
Формула пуассона примеры решения задач Последовательность независимых испытаний. Точная формула (Бернулли), локальная ф
Нормальный закон распределения - презентация онлайн
Формула пуассона примеры решения задач Задача 6. Используя формулу Пуассона, найти решения задачи Коши для уравнения те
Последовательность независимых испытаний. Точная формула (Бернулли), локальная ф