Lm358 микросхема характеристики схема подключения

Lm358 микросхема характеристики схема подключения Лм358 схема включения: схемы включения и практическое применение - Производство
Lm358 микросхема характеристики схема подключения
Lm358 микросхема характеристики схема подключения frequency - How can I make a linearly tunable 50% duty astable multivibrator? -
Лм358 схема включения: схемы включения и практическое применение - Производство
Lm358 микросхема характеристики схема подключения ZXY6020S, или развитие истории самодельного мощного лабораторного блока питания
frequency - How can I make a linearly tunable 50% duty astable multivibrator? -
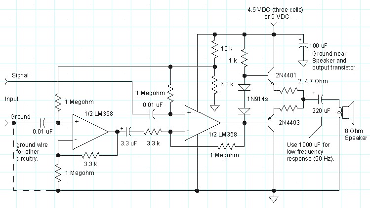
Lm358 микросхема характеристики схема подключения LM358 microphone amplifier Low voltage. Mostly harmless... Amplifier, Audio ampl
ZXY6020S, или развитие истории самодельного мощного лабораторного блока питания
Lm358 микросхема характеристики схема подключения Tl072 аналог lm358 - TouristMaps.ru
LM358 microphone amplifier Low voltage. Mostly harmless... Amplifier, Audio ampl
Lm358 микросхема характеристики схема подключения LM2904DR2G Single Supply Dual Operational Amplifiers popular integrated circuits
Tl072 аналог lm358 - TouristMaps.ru
Lm358 микросхема характеристики схема подключения Сотворим вместе * Просмотр темы - 9. ATtiny2313A и управление матрицей 8x8
LM2904DR2G Single Supply Dual Operational Amplifiers popular integrated circuits
Lm358 микросхема характеристики схема подключения LM358 и LM358N datasheet, описание, схема включения
Сотворим вместе * Просмотр темы - 9. ATtiny2313A и управление матрицей 8x8
Lm358 микросхема характеристики схема подключения Микросхема LM358N: характеристики, применение и сравнение с аналогами - Производ
LM358 и LM358N datasheet, описание, схема включения
Lm358 микросхема характеристики схема подключения operational amplifier - LM358N single supply does not reach GND - Electrical Eng
Микросхема LM358N: характеристики, применение и сравнение с аналогами - Производ
Lm358 микросхема характеристики схема подключения Нужен совет по работе ОУ. - Начинающим - Форум по радиоэлектронике
operational amplifier - LM358N single supply does not reach GND - Electrical Eng
Lm358 микросхема характеристики схема подключения Электронная нагрузка 300 Вт - Страница 73 - Питание - Форум по радиоэлектронике
Нужен совет по работе ОУ. - Начинающим - Форум по радиоэлектронике
Lm358 микросхема характеристики схема подключения Lm358 компаратор схема
Электронная нагрузка 300 Вт - Страница 73 - Питание - Форум по радиоэлектронике
Lm358 микросхема характеристики схема подключения SINGLESUPPLY LOW POWER DUAL OPERATIONAL AMPLIFIER 데이터시트 DatsheetQ
Lm358 компаратор схема
Lm358 микросхема характеристики схема подключения Плавный пуск lm358 схема
SINGLESUPPLY LOW POWER DUAL OPERATIONAL AMPLIFIER 데이터시트 DatsheetQ
Lm358 микросхема характеристики схема подключения Triangle Core Vco Schematic
Плавный пуск lm358 схема
Lm358 микросхема характеристики схема подключения Linear Regulator For Solar Cell (CB1176E)
Triangle Core Vco Schematic
Lm358 микросхема характеристики схема подключения LM358 дышать свет лампы мерцания 8 шт. 5 мм синий светодиодный DIY Электронные к
Linear Regulator For Solar Cell (CB1176E)
Lm358 микросхема характеристики схема подключения Space Const. Биполярный транзистор, Радиолюбитель, Усилитель
LM358 дышать свет лампы мерцания 8 шт. 5 мм синий светодиодный DIY Электронные к
Lm358 микросхема характеристики схема подключения Ws3443d7p описание схемы включения
Space Const. Биполярный транзистор, Радиолюбитель, Усилитель
Lm358 микросхема характеристики схема подключения Усилитель на lm358: РАБОТА ОПЕРАЦИОННОГО УСИЛИТЕЛЯ LM358 - Производство и постав
Ws3443d7p описание схемы включения
Lm358 микросхема характеристики схема подключения Защита батареи от переразряда Радиолюбитель - это просто Floor plans, Diagram
Усилитель на lm358: РАБОТА ОПЕРАЦИОННОГО УСИЛИТЕЛЯ LM358 - Производство и постав
Lm358 микросхема характеристики схема подключения Модуль операционного усилителя lm358 схема
Защита батареи от переразряда Радиолюбитель - это просто Floor plans, Diagram
Lm358 микросхема характеристики схема подключения Classical Differential Amplifier Implementation Of An Instrumentation 6EB
Модуль операционного усилителя lm358 схема
Lm358 микросхема характеристики схема подключения LM358: Характеристики, виды и схемы
Classical Differential Amplifier Implementation Of An Instrumentation 6EB
Lm358 микросхема характеристики схема подключения LM358 и LM358N datasheet, описание, схема включения
LM358: Характеристики, виды и схемы
Lm358 микросхема характеристики схема подключения CRONOGRAFO BALISTICO - Page 6 - Software - Arduino Forum
LM358 и LM358N datasheet, описание, схема включения
Lm358 микросхема характеристики схема подключения Op-Amp Audio Amplifier - Amplifier_Circuits-Audio - Amplifier_Circuit - Circuit
CRONOGRAFO BALISTICO - Page 6 - Software - Arduino Forum
Lm358 микросхема характеристики схема подключения LM358 - diyot.net nedir ? Diyot
Op-Amp Audio Amplifier - Amplifier_Circuits-Audio - Amplifier_Circuit - Circuit
Lm358 микросхема характеристики схема подключения Lm358 даташит на русском: datasheet на русском, применение, аналоги, назначение
LM358 - diyot.net nedir ? Diyot
Lm358 микросхема характеристики схема подключения Форум РадиоКот :: Просмотр темы - Слежение за поездами
Lm358 даташит на русском: datasheet на русском, применение, аналоги, назначение
Lm358 микросхема характеристики схема подключения sacro inimicarsi sbavatura arduino inverted pwm fragile lepre ricaderci
Форум РадиоКот :: Просмотр темы - Слежение за поездами
Lm358 микросхема характеристики схема подключения FantasyLab Rus, research organization, Pushkin, Shkolnaya Street, 39/33Б - Yande
sacro inimicarsi sbavatura arduino inverted pwm fragile lepre ricaderci
Lm358 микросхема характеристики схема подключения Простое самодельное термо-реле на ОУ (схема, описание и печатная плата) Chart, L
FantasyLab Rus, research organization, Pushkin, Shkolnaya Street, 39/33Б - Yande
Lm358 микросхема характеристики схема подключения Справочники - поиск - Страница 7 - Справочная радиоэлементов - Форум по радиоэле
Простое самодельное термо-реле на ОУ (схема, описание и печатная плата) Chart, L
Lm358 микросхема характеристики схема подключения FSR - the best bed occupancy sensor - #282 by tom_l - Share your Projects! - Hom
Справочники - поиск - Страница 7 - Справочная радиоэлементов - Форум по радиоэле
Lm358 микросхема характеристики схема подключения Микросхема LM358N, б/у, в наличии. Цена: 250 ₽ в Артеме
FSR - the best bed occupancy sensor - #282 by tom_l - Share your Projects! - Hom
Lm358 микросхема характеристики схема подключения Buchhaltung Schön süß pwm dac filter Gehe zur Rennstrecke Veranstaltung Ruhe
Микросхема LM358N, б/у, в наличии. Цена: 250 ₽ в Артеме
Lm358 микросхема характеристики схема подключения Монофоническая и двухполосная, портативная колонка
Buchhaltung Schön süß pwm dac filter Gehe zur Rennstrecke Veranstaltung Ruhe
Lm358 микросхема характеристики схема подключения VRTP - Инструментальные усилители
Монофоническая и двухполосная, портативная колонка