34119 микросхема схема усилителя

34119 микросхема схема усилителя Микросхема мс34119 схема подключения
34119 микросхема схема усилителя
34119 микросхема схема усилителя Микросхема мс34119 схема подключения
Микросхема мс34119 схема подключения
34119 микросхема схема усилителя 34119 микросхема схема усилителя
Микросхема мс34119 схема подключения
34119 микросхема схема усилителя Купить 10 шт./лот чип MC34119 MC34119L SOP-8 аудио усилитель новый оригинальный
34119 микросхема схема усилителя
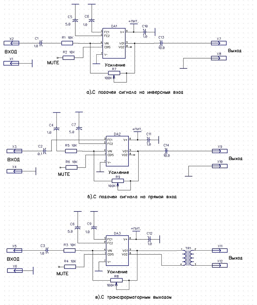
34119 микросхема схема усилителя Мс34119 схема включения
Купить 10 шт./лот чип MC34119 MC34119L SOP-8 аудио усилитель новый оригинальный
34119 микросхема схема усилителя Очень разумные технологические странички - защита проводных телефонных линий - А
Мс34119 схема включения
34119 микросхема схема усилителя Очень разумные технологические странички - Для дома, для семьи. - Мультимедиа-пл
Очень разумные технологические странички - защита проводных телефонных линий - А
34119 микросхема схема усилителя MC34119API, усилитель звука DIP-8 купить недорого в Санкт-Петербурге RoboParts - Товар на картинке можно купить.
Очень разумные технологические странички - Для дома, для семьи. - Мультимедиа-пл
34119 микросхема схема усилителя Усилитель на mc34119p схема
MC34119API, усилитель звука DIP-8 купить недорого в Санкт-Петербурге RoboParts - Товар на картинке можно купить.
34119 микросхема схема усилителя Усилитель на mc34119p схема
Усилитель на mc34119p схема
34119 микросхема схема усилителя Ltk5128 усилитель схема подключения - Фотоподборки 1
Усилитель на mc34119p схема
34119 микросхема схема усилителя MC34119G-S08-R, Микросхема УНЧ (УМЗЧ) аудио (SOP-8) Unisonic Technologies в ката - Товар на картинке можно купить.
Ltk5128 усилитель схема подключения - Фотоподборки 1
34119 микросхема схема усилителя MC34119D :: Зарубежные микросхемы
MC34119G-S08-R, Микросхема УНЧ (УМЗЧ) аудио (SOP-8) Unisonic Technologies в ката - Товар на картинке можно купить.
34119 микросхема схема усилителя VRTP - альтернативный микронаушник
MC34119D :: Зарубежные микросхемы
34119 микросхема схема усилителя Микросхема мс34119 схема подключения
VRTP - альтернативный микронаушник
34119 микросхема схема усилителя Усилитель на mc34119p схема
Микросхема мс34119 схема подключения
34119 микросхема схема усилителя 34119 микросхема схема усилителя фото - PwCalc.ru
Усилитель на mc34119p схема
34119 микросхема схема усилителя Ответы Mail.ru: Что это такое в усилителе? открыл даташит на усилитель, а там би
34119 микросхема схема усилителя фото - PwCalc.ru
34119 микросхема схема усилителя Усилитель на mc34119p схема
Ответы Mail.ru: Что это такое в усилителе? открыл даташит на усилитель, а там би
34119 микросхема схема усилителя Усилитель на mc34119p схема
Усилитель на mc34119p схема
34119 микросхема схема усилителя VRTP - Миниатюрный кварцованный передатчик
Усилитель на mc34119p схема
34119 микросхема схема усилителя Ответы Mail.ru: как подключить усилитель звука? я не понимаю
VRTP - Миниатюрный кварцованный передатчик
34119 микросхема схема усилителя РадиоКот :: Радиомикрофон "Комар"®
Ответы Mail.ru: как подключить усилитель звука? я не понимаю
34119 микросхема схема усилителя Мс34119 схема подключения микросхема фото
РадиоКот :: Радиомикрофон "Комар"®
34119 микросхема схема усилителя 34119 микросхема схема усилителя фото - PwCalc.ru
Мс34119 схема подключения микросхема фото
34119 микросхема схема усилителя Усилитель на mc34119p схема
34119 микросхема схема усилителя фото - PwCalc.ru
34119 микросхема схема усилителя 34119 микросхема схема усилителя фото - PwCalc.ru
Усилитель на mc34119p схема
34119 микросхема схема усилителя Микросхема MC34119 - малошумящий УНЧ (55-400мВт при 2-16В)
34119 микросхема схема усилителя фото - PwCalc.ru
34119 микросхема схема усилителя Микросхема MC34119 - малошумящий УНЧ (55-400мВт при 2-16В)
Микросхема MC34119 - малошумящий УНЧ (55-400мВт при 2-16В)
34119 микросхема схема усилителя Микросхема ltk8002d схема включения
Микросхема MC34119 - малошумящий УНЧ (55-400мВт при 2-16В)
34119 микросхема схема усилителя Ns8002 схема включения микросхема
Микросхема ltk8002d схема включения
34119 микросхема схема усилителя VRTP - Приёмник 399-470 мГц с ЖК от Nokia 3310
Ns8002 схема включения микросхема
34119 микросхема схема усилителя Фон усилителя звука MC34119 - Вопросы аналоговой техники - Форум ELECTRONIX
VRTP - Приёмник 399-470 мГц с ЖК от Nokia 3310
34119 микросхема схема усилителя MC34119 даташит Motorola техническое описание радиодетали, LOW POWER AUDIO AMPLI
Фон усилителя звука MC34119 - Вопросы аналоговой техники - Форум ELECTRONIX
34119 микросхема схема усилителя vonkajšie spätné zrkadlo telefón chvenie генератор на шум ru skazený povolenie
MC34119 даташит Motorola техническое описание радиодетали, LOW POWER AUDIO AMPLI
34119 микросхема схема усилителя MC34119 хо-ро-шенький усилитель! Электроника - это не просто!... Дзен
vonkajšie spätné zrkadlo telefón chvenie генератор на шум ru skazený povolenie
34119 микросхема схема усилителя Форум РадиоКот :: Просмотр темы - Асинхронный приёмник прямого преобразования.
MC34119 хо-ро-шенький усилитель! Электроника - это не просто!... Дзен
34119 микросхема схема усилителя MC34119D datasheet - Low power audio amplifier MC34119D.pdf by Motorola, Inc MC3
Форум РадиоКот :: Просмотр темы - Асинхронный приёмник прямого преобразования.
34119 микросхема схема усилителя Буду Делать Усилитель Для Наушников! - Начинающим - Форум по радиоэлектронике
MC34119D datasheet - Low power audio amplifier MC34119D.pdf by Motorola, Inc MC3
34119 микросхема схема усилителя Audio IC - Electronic Circuits, TV Schematics, Audio
Буду Делать Усилитель Для Наушников! - Начинающим - Форум по радиоэлектронике